百万英才汇南粤|广州中医药大学第三附属医院2026年招聘公告(第一批)
广州中医药大学第三附属医院创建于1985年,是三级甲等中医专科医院,广州中医药大学直属附属医院和临床医学院,也是广东省中医骨伤研究院的依托单位。共有三个院区、两个门诊部,占地面积6万多平方米,规划床位1500张,横跨广州市荔湾、海珠两个区。现有员工1100余人,其中高级职称170余人,博士、硕士学位300余人,国家级重点学科带头人1人,广东省名中医5人,各类国家级、省级项目人才55人,医院连续6年荣获国家公立医院绩效考核A级荣誉,位列全国三级公立中医专科医院第一方阵。
医院医疗设备先进,专科设置齐全。拥有高端3.0T MR、CT、全自动生化仪等大型医疗设备和中医诊疗设备15类71种,设置有骨伤科、内科、外科、妇科、儿科、针灸推拿科、康复科、口腔科、耳鼻喉科等临床、医技专科43个。其中骨伤科是国家级重点学科的重要组成部分,国家中医药管理局重点专科,国家中医优势专科,国家药物临床试验基地,广东省中医重点学科。拥有关节科、脊柱骨科、骨质疏松科、创伤骨科、康复科、血液病科、妇科、推拿科、脑病科、心血管科、护理学、临床药学等12个省级重点专科。骨质疏松科是国家中医药管理局重点专科优势病种全国协作组组长单位,广东省首批中医名科;血液病科是国家中医区域诊疗中心,国家中医优势专科;中医妇科(不孕不育)、中医康复、治未病等学科以及院内中药制剂研制等实力处于行业一流水平。
医院科研实力雄厚,拥有中草药囊泡广东省工程研究中心、数字骨伤研究室、广州市中医药防治骨质疏松研究重点实验室等科研平台。成立了股骨头坏死保髋研究团队、骨关节疾病数字化诊疗创新团队、骨质疏松研究创新团队、中草药细胞外囊泡研究团队、中医妇科研究团队等科研团队。
因工作需要,广州中医药大学第三附属医院广纳英才,竭诚欢迎优秀人才前来应聘。现将有关招聘事项公告如下:
一、招聘岗位
(一)临床医师岗(临床博士后岗位)
临床医师岗位前两年按照临床博士后培养,参与科室医、教、研工作,享受年薪制,并配套科研经费,期满考核合格后直接纳入相应临床科室骨干医师团队,并可按照人社厅相关政策要求招录为事业编制人员。

1. 临床博士后岗位应聘条件
(1)具有博士学位,获得博士学位一般不超过3年;
(2)遵守中华人民共和国宪法和法律,具有良好的品行和职业道德;
(3)年龄35周岁以下;
(4)不接收在职人员或既往有退站经历人员申请博士后;
(5)博士后申请进站所用业绩原则上是近3年或博士期间取得;论文为研究性文章,署名均为独立、第一作者或通讯作者(其中共同第一作者需排第一,共同通讯作者需排最后),项目应为第一负责人;
(6)科研业绩条件:在广州中医药大学认定的A类2级及以上期刊发表论文1篇;或A类3级及以上期刊发表论文2篇以上,或主持省部级及以上项目1项;
(7)发表高水平论文、科研能力突出、具有三级甲等医院相关科室工作经历以及海外留学经历者优先考虑。
2. 临床博士后岗位福利待遇
(1)薪酬待遇:①基础年薪:35万-45万元人民币,②其他薪酬:根据临床、教学等工作情况参与所在临床科室的绩效分配;
(2)科研经费:15万-20万元人民币;
(3)科研奖励:在站期间科研成果按照医院现行职工科研奖励办法执行。
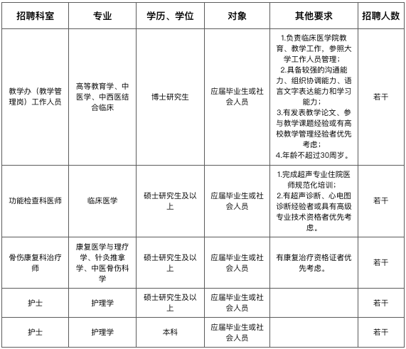
(二)教学及其他临床岗位
具有高级职称或硕士研究生及以上学历学位的优秀人才,经医院考核合格并符合相关规定者,可按人社厅相关政策要求招录为事业编制人员。凡符合事业单位调入条件者,可按相关政策办理调动手续。

三、招聘注意事项
1. 招聘对象为具有国家承认学历的人员,含应届毕业生和社会工作人员;
2. 应聘者应于报到前同时取得最高学历毕业证书和学位证书,且第一学历为本科,以及岗位要求的其他证明材料;
3. 应聘医师岗位者应于报到前取得执业医师资格证书、住院医师规范化培训合格证书(或通过考试);
4. 应聘护士岗位者应于报到前取得护士专业技术人员职业资格证书(或通过考试);
5. 应聘人员应遵守中华人民共和国宪法和法律,具有良好的品行和职业道德,身心健康,具有正常履行职责的身体条件和心理素质;
6. 临床医师类具有硕士研究生学历及以上的人员,护理类、医技类具有本科学历及以上的人员,年龄需在30周岁以下,具有中级专业技术职称可放宽至35周岁以下;
7. 计算年龄截止时间:报名截止日。
四、报名时间
2025年11月5日9:00起至2025年11月25日17:00截止。
五、报名方法及要求
1. 采取网络方式报名,不设现场报名。应聘人员在公告规定的时间内,登录我院招聘系统网址http://zhaopin.gztcm3.com进行报名,在右上角点击“登录”完成账号注册、登录,点击“我的简历”进行简历填写,在“首页”或者“全部活动”栏目找到本次招聘公告,选择意向岗位(可通过搜索进行职位和科室筛选),点击“岗位详情”后点击“简历投递”进行应聘,具体报名指引见附件。
2. 简历要求
(1)本人彩色证件照;
(2) 身份证(正反面);
(3)各级学历和学位证书(从大专学历起各个学习阶段的学历学位证书、证明;应届毕业生暂提供学信网的教育部学籍在线验证报告;港澳台地区学习人员和国外留学人员须提交学历学位证书和教育部中国留学服务中心出具的认证报告);
(4)各级专业技术资格证、成绩单等;
(5)代表性成果及各级奖励证书;
(6)其他佐证材料(论文需提供检索报告,其中SCI论文需包含中科院分区、影响因子等)。
上述材料原件扫描成图片格式上传至报名系统中“我的简历”附件情况栏。附件是核验简历信息的重要佐证材料,请务必按要求上传。
六、其他说明
1. 广东省外优秀应聘者,凡专业属于“双一流”建设学科或毕业院校属于“985”、“211”工程重点建设高校的硕士研究生、博士研究生,经我院招聘、录用并按医院规定时间报到者,将给予一次性差旅费用补助,补助标准为:硕士研究生1000元,博士研究生2000元。广东省内应聘者差旅费用自理;
2. 为落实亲属回避制度要求,如有亲属(含直系、配偶、旁系亲属等)为我院职工的应聘者,报名时务必在家庭情况和社会关系信息中进行说明;
3. 应聘者须承诺应聘信息填写真实、完整、准确,对填写信息及应聘材料的完整性和真实性负责。如因个人填报信息失实,或不符合招聘条件和岗位要求而被取消应聘资格的,由应聘人员本人负责;
4. 资格审查贯穿招考工作全过程。在招聘各环节发现应聘人员不符合报考资格条件的,或发现应聘人员提供的材料、信息不真实的,取消应聘人员的报考资格或者聘用资格;
5. 薪酬待遇:按相应岗位提供薪酬待遇,缴纳社会保险费和住房公积金。
七、招聘流程
网上报名——简历筛选——邮件、招聘系统网站通知进入初试名单——笔试考核——科室试工、技能考核(1~3个工作日)——评委面试——体检——公示——录用、签约
请应聘者近期保持联系电话及邮箱畅通,密切留意邮件和我院招聘系统网站通知。
八、报名及咨询联系方式
1. 医院地址:广州市荔湾区龙溪大道261、263号
2. 咨询联系电话:陈老师:020-22292809(组织人事部)、施老师:020-22292800(咨询临床博士后相关事宜)
附件1:关于印发《广州中医药大学重要期刊目录试行》的通知.docx
附件2:广州中医药大学第三附属医院应聘报名操作指引.docx

